Compartilhe suas ideias para tornar o Quírons ainda melhor!

« Voltar listaIncluir no sistema um modulo para registro e acompanhamento de desvios

person

por Ricardo Antonio Vera de Moura    

question_answer

0

thumb_up_off_alt

0

Aberta
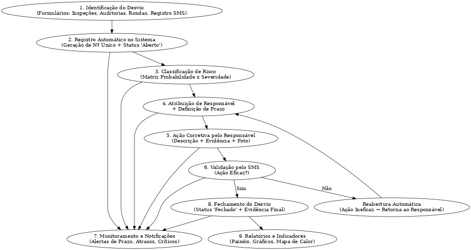
Para fortalecer a cultura de segurança e melhorar o controle de riscos na obra, estamos propondo a implementação de um módulo de Gestão de Desvios dentro do sistema corporativo de SMS. Atualmente, os desvios são identificados em diferentes frentes — inspeções de segurança, auditorias comportamentais, rondas de segurança e gerenciais, além dos formulários de registro SMS. No entanto, essas informações ficam dispersas e sem um fluxo padronizado de acompanhamento. Com a nova seção, todos os desvios identificados em campo serão automaticamente centralizados em uma base única, com número de registro, classificação de risco, atribuição de responsável, prazo de correção e validação final pela equipe de SMS.
Essa integração permitirá:
Agilidade no tratamento dos desvios, evitando atrasos e reincidências.
Maior rastreabilidade e transparência, com registro de evidências (fotos, vídeos, localização).
Automatização de alertas e prazos, reduzindo falhas de comunicação.
Relatórios e indicadores consolidados, facilitando análises gerenciais e tomada de decisão.
O resultado esperado é uma gestão mais eficiente, proativa e integrada, alinhada às melhores práticas de QSMS em obras de grande porte. Funcionalidades importantes para Registro e Gerenciamento de Desvios
Registro de desvios
Cadastro rápido via celular/tablet (com ou sem internet, sincroniza depois).
Classificação do desvio:
Ato inseguro
Condição insegura
Ambiental
Saúde ocupacional
Possibilidade de anexar fotos, vídeos e localização (GPS).
Classificação de risco
Matriz de risco (probabilidade x severidade).
Definição de criticidade (baixo / médio / alto).
Gestão de tratativas
Atribuir responsável e prazo de correção.
Fluxo de aprovação: responsável → supervisor → SMS.
Registro da ação corretiva/preventiva implementada.
Notificações e alertas automáticos
E-mails/push para responsáveis quando um desvio é registrado ou está próximo do prazo.
Dashboard com indicadores em tempo real.
Integração com outros módulos
Ligação com gestão de incidentes/acidentes (se o desvio gerar acidente).
Integração com auditorias e inspeções.
Relatórios e indicadores
Taxa de fechamento de desvios.
Tempo médio de atendimento.
Ranking por área, equipe ou contratada.
Exportação para Excel/PDF. 5. Monitoramento e Notificações
Alertas automáticos por e-mail/app quando:
Novo desvio é registrado.
O prazo está prestes a vencer.
O desvio está atrasado.

Dashboard mostra em tempo real:
% de desvios por origem (inspeção, auditoria, ronda).
% de desvios por área/equipe/contratada.
Tempo médio de correção. Gamificação (pontuação para equipes que reportam mais desvios).
Análise preditiva (mapa de calor com locais/atividades com mais registros).
Exportação via planilha svs.

 

Deixe seu comentárioComentários

Enviando mensagem ...

check_circle

COMENTÁRIO ENVIADO!

Seu comentário foi enviado para análise de nossa equipe!
Estaremos avaliando o mais breve possível.
Obrigado!


Não há nenhum comentário no momento.